Books
Want to prioritize your happiness and personal growth?
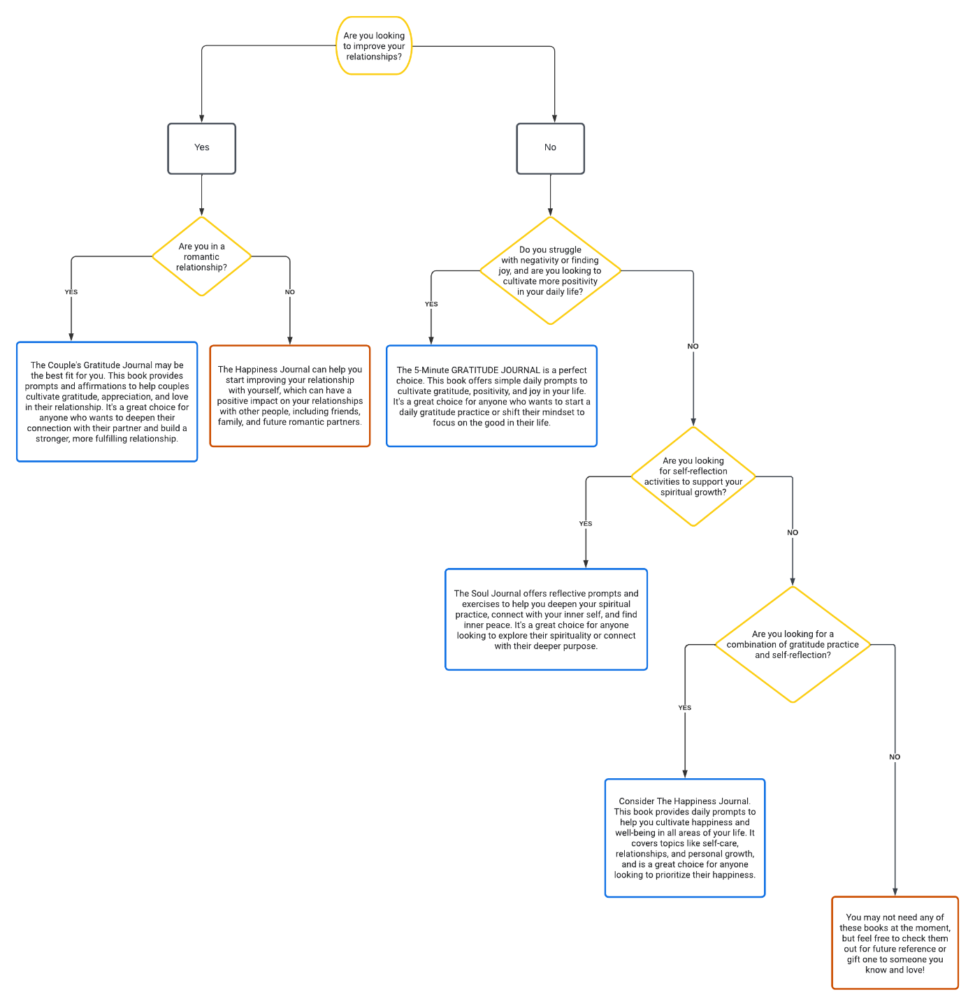
Let our decision tree guide you to find the perfect book for your needs and goals.
The Soul Journal is more than just a book. It's a guided journey to connect with your true Self.
To live your most joyful and meaningful life, you need to access your authentic self. The Soul Journal helps you do just that.
With inspired questions to provoke genuine emotions that live inside you and insightful activities to promote positive change, together we go on a journey of reflecting on and connecting to your true nature, gently moving past conditioned thoughts, and discovering inner peace.

Where To Buy
